2025年,我校以“廉心映江海 清气满校园”为主题,坚持“党委领导、纪委牵头、党组织协同”的工作机制,扎实推进廉洁文化建设工作。23个二级党组织、160个基层党支部先后组织开展廉洁文化建设活动288项,活动立足校内、联动校外,融通线上线下,实现对全校2万余名师生的全员覆盖,11个项目获评校廉洁文化建设活动“创新项目”,10个二级党组织获得廉洁文化建设活动“优秀组织奖”,4件作品入选江苏省第十届高校廉洁教育系列活动名单,并被推荐参加全国展示。机关党委聚力打造“三‘精’三‘应’”勤廉机关文化,提升机关服务师生质量与水平,相关活动做法及成效获“江苏教育新闻网”宣传报道。

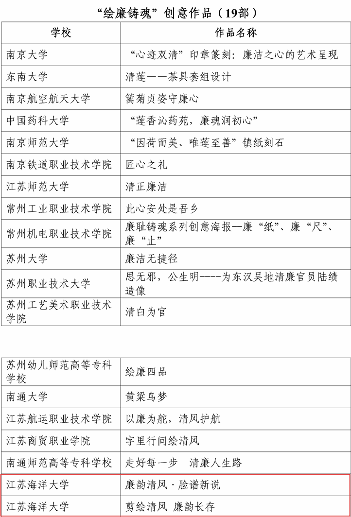
四部作品入选江苏省第十届高校廉洁教育系列活动公示名单
强化思想引领,激活廉洁文化新引擎
校党委坚持以习近平新时代中国特色社会主义思想为指导,深入学习贯彻二十届中央纪委四次全会精神,系统谋划、整体推进,将习近平总书记关于党风廉政建设、廉洁文化建设的重要论述,列入校、院两级党委理论学习中心组学习计划和师生理论学习方案,作为党校、干部、入党积极分子教育培训重要内容。
校纪委牵头抓总,制定《江苏海洋大学2025年廉洁文化建设工作方案》,廉洁文化建设全面铺开。强化学习教育,联合党委组织部、党委宣传部、党委教师工作部,先后开展了全面从严治党专题宣讲、深入贯彻中央八项规定精神学习教育、新入职教师廉洁教育等活动。
加强警示教育,编发《违反中央八项规定精神典型案例汇编》,召开校领导干部警示教育会议4次,督促二级单位开展45次,纪委机关领导干部深入基层廉政宣讲12次,编发《江海清风》5期,公众号“江海清廉”发推文72篇。
丰富廉洁文化活动形式。校纪委联合二级学院党委开展“话廉润心”校园征文、“画廉正心”创意征集、“视廉清心”视频征集、同上一堂廉洁微网课等十项主题活动。
聚焦专业特色,构建精准育人新范式
各二级党组织紧扣学科特色,将廉洁文化融入专业实践,着力打造廉洁文化建设创新项目。机械工程学院党委举办“廉动机械,匠心筑梦”廉洁机械设计大赛,巧妙运用机械结构诠释了廉洁内涵。

“廉动机械,匠心筑梦”廉洁机械设计大赛部分作品
海洋食品与生物工程学院党委开展“品廉味时光,筑港城清风”廉洁文化主题实践活动,调研餐饮企业,学习食品行业廉洁自律要求,创作《清廉菜谱》《剩菜重生手册》等系列文创作品。

《清廉菜谱》部分作品
艺术设计学院党总支举办“画廉正心 铸德润魂”廉洁主题创作活动,组织师生挖掘校园文化、历史文献、传统经典、文物古迹中蕴含的廉洁元素,创作主题海报、公益广告、文创设计、艺术装置等创意作品,涵养尚廉崇德、持廉守正的精神境界。

“画廉正心 铸德润魂”廉洁主题创作作品评选
环境与化学工程学院党委举办“以化学之理,书廉洁之魂”主题征文活动,感悟化学反应原理中蕴含的廉洁精神。

“以化学之理,书廉洁之魂”主题征文
马卡洛夫海洋工程学院直属党支部搭建“平等对话 双向互鉴”的廉洁文化育人平台,举办“互鉴廉韵诗歌里的文明之美”主题诗歌分享会,中外师生通过本民族廉洁诗歌诵读、赏析,让廉洁之风在文化交流中浸润师生心田。

“互鉴廉韵诗歌里的文明之美”主题诗歌分享会
工程训练中心直属党支部举办“刻廉正心”3D激光打印创意作品制作活动,利用工程训练中心的3D打印机、激光切割机等现代设备,创作廉洁文化雕刻作品。

“刻廉正心”3D激光打印创意作品
拓展活动场域,绘就全面覆盖新画卷
各二级党组织线上线下协同发力,双向拓展廉洁文化建设场域,一体构建全覆盖、数智化的廉洁教育新矩阵。计算机工程学院党委紧跟科技发展前沿,探索“AI+廉洁教育”新模式,系统构建“课堂——创作——传播——实践”四位一体廉洁育人体系,实现“线上线下联动”,提升廉洁教育的覆盖面、渗透力和便捷度。

廉洁主题AI视频作品
海洋技术与测绘学院党委构建五维“廉动”廉洁文化建设体系,创新育人载体,依托VR技术搭建沉浸式育人场景,提升育人实效。

“青春向党守廉洁,VR研学悟初心”主题党日活动
图书馆党总支打造“书香+廉洁”廉洁文化品牌,开展廉洁主题书展等系列活动,构建沉浸式廉洁教育场域。

廉洁主题书展
商学院录制“青廉说”微网课,运用青年学生喜闻乐见的视听形式,增强廉洁文化的传播力和感染力。

入选江苏省第十届高校廉洁教育系列活动公示名单作品
海洋工程学院党总支、离退休党委、外国语学院党委、理学院党委、药学院党委等其他二级党组织积极举办形式多样的廉洁文化主题活动,并依托新媒体平台广泛宣传,推动廉洁教风、学风同频共振,共同筑牢思想防线。